GA-Spice Example: Operational Transconductance Amplifier

Problem Description

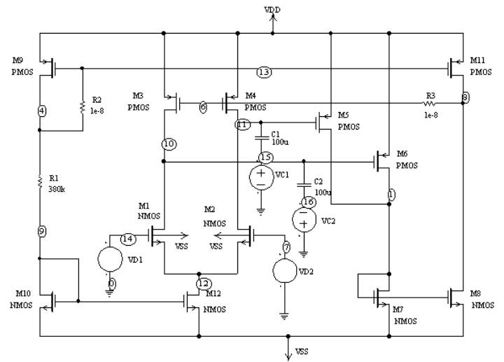
Design Objectives and Program Results

Objective

Result

1.4 V  <  V(12)  <  1.6 V V(12) = 1.44 V
1.1 V  <  V(9)  <  1.3 V V(9) = 1.18 V
3.7 V  <  V(6)  <  3.9  V V(6) = 3.88 V
3.0 V  <  V(10)  <  3.2 V V(10) = 3.13 V
3.0 V  <  V(11) <  3.2 V V(11) = 3.13 V
3.7 V  <  V(13) <  3.9 V V(13) = 3.90 V
0.8 V  <  V(1) <  1.0 V V(1) = 0.99 V
95  uA/V < gm < 105 uA/V gm = 100.5 micro Amperes / Volt

If you would like more details on this problem or further information on the GA-Spice program please contact Dr. Ross.

Home

Updated March 10, 2020.